《区块链技术与应用》课程完成项目制教学改革落地,打破传统考核模式,以期末项目大作业+答辩考核为核心,搭配课堂考勤、实验实操、期中测试的多元评价体系,为计科、软件专业4个班级142名学生搭建理论与实践融合的学习平台,有效提升学生区块链技术应用与综合探究能力。

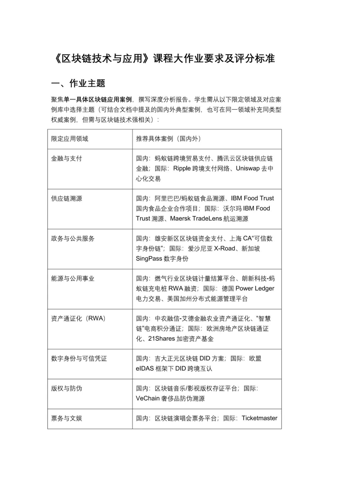
本次课程改革将期末项目大作业考核权重提升至50%,要求学生聚焦金融支付、供应链溯源等九大限定领域的单一区块链应用案例,完成不少于3000字的深度技术分析报告,从技术架构、落地成效、优势挑战等维度开展系统性研究,并配套技术架构图、成效对比表等可视化资料。课程组制定六大模块科学评分标准,严把选题针对性、技术分析专业性、数据支撑权威性等考核关口。


同时,课创新引入答辩考核环节,学生围绕项目大作业进行现场汇报,阐述案例分析思路、技术要点与研究结论,并现场回应教师提问,教师从技术理解、逻辑分析、语言表达等方面综合评分,倒逼学生从被动学习转向主动探究。此外,课程通过15%课堂考勤、15%实验成绩、20%期中考试的过程性考核,形成过程性评价+终结性评价的闭环考核体系,全方位检验学生学习成效。


此次改革是学院深化应用型人才培养的重要实践,不仅让学生夯实了区块链核心理论基础,更提升了技术分析、报告撰写、口头表达等综合能力,为学生投身区块链相关产业发展筑牢实践根基。
一审一校 | 江荣旺
二审二校 | 闫吉府
三审三校 | 李成名 尹 娜



